贝腾 - 中国创新创业实践教育领导厂商
  • 关于活动
    • 活动介绍
    • 历届回顾
  • 活动报名
    • 报名指南
    • 2026学创杯报名
  • 资源下载
    • 客户端下载
    • 其他资源下载
  • 活动平台
  • 风采展示
热门文章
  • 学创杯大赛专用平台客户端下载
  • 2026年“学创杯”报名指南
  • 学创杯数字营销模拟赛项活动平台《营销之道》操作手册及数据规则
  • 学创杯创业综合模拟赛项活动平台《创业之星》操作手册及数据规则
  • 学创杯竞赛平台培训在线观看
  • 学创杯财务决策模拟赛项活动平台《理财之道》操作手册及数据规则
  • 2026年“学创杯”省赛承办申请表
  • 2027年“学创杯”全国总决赛承办申请表
  • 2024“学创杯”回顾
  • 第十二届“学创杯”全国大学生创业综合模拟演训活动全国总决赛(高教组)获奖公示
    当前位置:
  1.  网站首页
  2. 通知公告

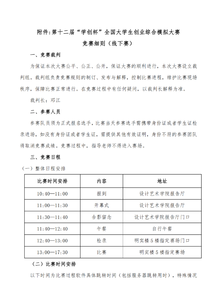
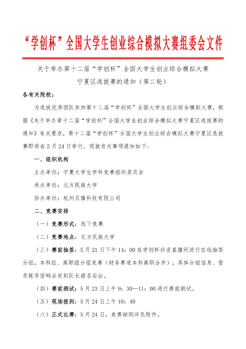
关于举办第十二届“学创杯”全国大学生创业综合模拟大赛宁夏区选拔赛的通知(第二轮)

时间:2025-05-20 13:58:00.0  作者:admin 点击:837



  • 主办单位:国家级实验教学示范中心联席会经济与管理学科组     
  • 协办单位: 北京大学 厦门大学 武汉大学 重庆大学 南开大学 西安交通大学 中山大学 上海理工大学 南京财经大学 上海财经大学 首都经济贸易大学  
  • 哈尔滨商业大学 安徽大学 西南财经大学 中国人民大学 山东大学 东北财经大学 内蒙古财经大学 中南财经政法大学 嘉兴学院 重庆工商大学 湘潭大学
  • 上海对外经贸大学 北京工商大学 江西财经大学 贵州财经大学 河北经贸大学 广东财经大学 暨南大学 石河子大学 中央财经大学 兰州财经大学 山西财经大学
  •  
  • 联系电话:0571-88197889    传真 : 0571-88197889-802

Copyright © 2006-2023 
浙ICP备16031041号、浙ICP备16031041号、浙ICP备16031041号
联网备案号:33010502005873、33010502005880、33010502006497、33010502006506

 联系我们